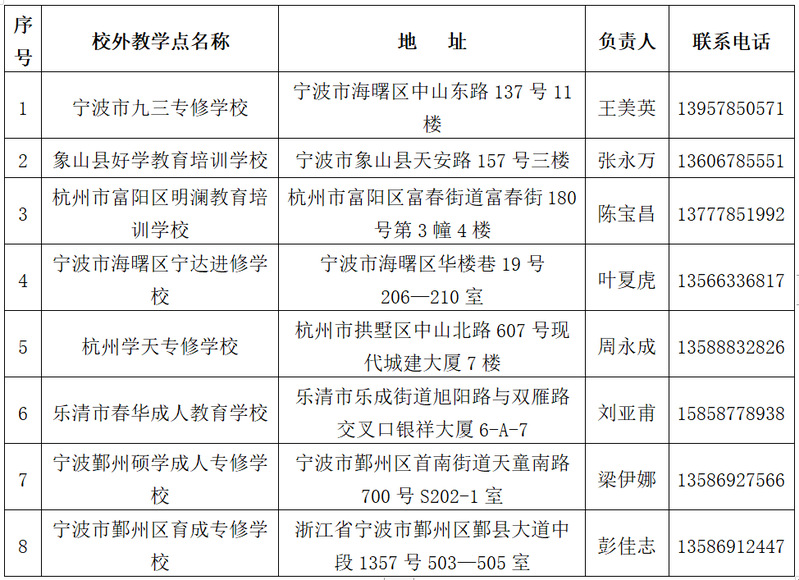
根据教职成司函〔2023〕29号《教育部职成司关于做好高等学历继续教育专业和校外教学点设置与管理工作的通知》文件要求,为了进一步加强高等学历继续教育教学管理,规范办学行为,落实高校在各类教学点办学行为中的主体地位和主体责任,现将本校2024年度教学点设置情况进行公示:

公示时间: 2024年1月3日—1月12日。
如对公示有异议的,可在公示期间向浙江工商职业技术学院继续教育学院反映,联系电话:0574-87422109 13777057897
浙江工商职业技术学院
2024年1月3日
根据教职成司函〔2023〕29号《教育部职成司关于做好高等学历继续教育专业和校外教学点设置与管理工作的通知》文件要求,为了进一步加强高等学历继续教育教学管理,规范办学行为,落实高校在各类教学点办学行为中的主体地位和主体责任,现将本校2024年度教学点设置情况进行公示:

公示时间: 2024年1月3日—1月12日。
如对公示有异议的,可在公示期间向浙江工商职业技术学院继续教育学院反映,联系电话:0574-87422109 13777057897
浙江工商职业技术学院
2024年1月3日